南昌青山湖学生150元随叫随到,南昌桑拿sn论坛,2025年南昌失足女最多地方
欢迎来到
重庆市金质职业培训学校!
立即报名
注册
登录
AAAAA级社会组织
农产品食品检验员职业技能鉴定工作站
重庆市职业教育学会第二届理事会理事单位
重庆市技能人才综合服务定点服务机构
网站首页
新闻中心
学校简介
学校风采
学校动态
名师风采
培训项目
特种设备类
应急救援
计量、质量、标准、认证
食品检验
机动车检验
等级评价
素质培训
检验检测
特色项目
其他培训项目
查询专区
培训计划
网上报名
培训通知
成绩查询
证书验证
重庆政务服务网
收费标准
办事指南
学习专区
在线学习
法律法规
推荐资料
专家讲座
联系我们
校本部
金凤校区(线路请查看“办事指南”)
万州教学站
黔江教学站
查询专区
当前位置:
首页
>
查询专区
>
培训通知
培训通知
返回列表
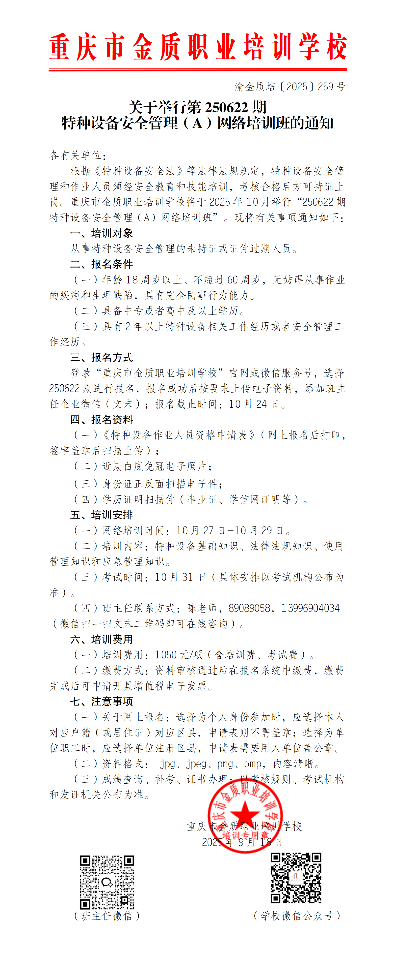
10月黔江片区第250622期特种设备安全管理(A)网络培训班的通知
发布时间:2025-09-18
信息来源:重庆市金质职业培训学校
浏览次数:551
附件下载:
关于举行第250622期特种设备安全管理(A)网络培训班的通知.pdf
立即报名
分享到:
上一篇:
10月黔江片区第250623期锅炉作业(G1、G2)、压力容器(R1、R2)及气瓶充装(P)技能培训班的通知
下一篇:
10月黔江片区第250621期叉车、观光车、起重司机(N1、N2、Q2)技能培训班的通知
023-89232211
会员登录
忘记密码334?
下次自动登录
新用户注册